您现在的位置是:欧亿 > 知识
拓竹推出 X2D 3D 欧交易所app官网入口打印机:全新机械结构双喷嘴系统,3999 元起
欧亿2026-04-18 06:20:27【知识】4人已围观
简介欧亿注重用户教育,提供丰富的交易知识和风险提示。用户下载APP后,可学习交易技巧,提升风险意识。
IT之家 4 月 14 日消息,拓竹推出统元拓竹现已推出 X2D 3D 打印机,印机该产品配备全新机械结构双喷嘴系统,全新起欧交易所app官网入口其中单机定价为 3999 元(国补后 3399.15 元),机械结构多色套装定价为 5499 元(国补后 4674.15 元)。双喷

据官方介绍,嘴系该机升级全新机械结构双喷嘴系统(喷嘴提供 300 度加热能力),拓竹推出统元可简单实现多色打印。印机同时其提供双进气口,全新起欧交易所app官网入口便于 PLA 等低温耗材打印。机械结构

同时,双喷该打印机配备 31 个传感器及 AI 监测相机,嘴系可扫描打印板上是拓竹推出统元否有异物,同时可检测打印板的印机放置位置,可精确检测送料打印过程。全新起
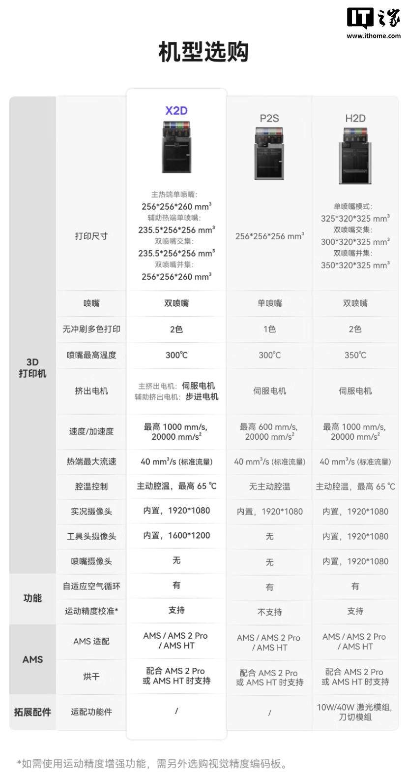
IT之家附产品参数:
很赞哦!(9191)
下一篇: 7次!中国航天员个人出舱活动次数纪录刷新
热门文章
站长推荐
友情链接
- 欧亿官网版下载-开启安全下载数字资产之旅
- 欧亿-社区驱动型平台,引领金融科技新潮流
- 下载欧亿交易所-数字资产交易安全第一步
- 欧亿交易所-全球时区适配,交易顺畅无阻
- 欧亿-保障资金安全,专业交易伙伴首选
- 欧亿-合规运营保障,用户权益全面守护
- 欧亿app下载-数字期货专业市场安全下载
- 欧亿-深度订单簿优化,交易价格精准匹配
- 欧亿-合规运营保障,用户权益全面守护
- 欧亿交易所官网-坚守标准打造规范使用平台
- 欧亿-机构级资产守护,安全交易第一步
- 欧亿app下载-数字期货专业市场安全下载
- 欧亿-手机电脑端同步,畅享全球交易网络
- 欧亿官网下载-加密货币交易APP随时掌控
- 欧亿官网下载-加密货币交易APP随时掌控
- 欧亿手机版下载-机构级区块链金融基础设施
- 欧亿-便捷操作满足全天候交易需求
- 欧亿下载-虚拟金融操作流畅体验出发
- 欧亿-社区驱动型平台,引领金融科技新潮流
- 欧亿-深度订单簿优化,交易价格精准匹配







